I

am

Brooke

DiaWave;
CLASS
DURATION
INSTRUCTOR
SCHOOL
PROJECT AREA
SCOPE
MDes IxD Studio: Systems
2023; 5 weeks
Jorge Arango
California College of the Arts
Systems thinking, user-centric design, sensors, interface design, product design, speculative design
Conceptualizing and detailed design of the . Designing with Microsoft Co-Pilot for technology and Accenture engineering.

Achieving homeostasis for diabetic adults

Brief:

Imagine sensors that monitor body chemistry for a chronic illness painlessly and connect to “the cloud.” Create a model of the condition and care in terms of maintaining homeostasis.

Design methodology
Conceptualization
The aim is to revolutionize healthcare by leveraging advanced sensor technology to collect vital data which will be securely transmitted to cloud-based platforms, enabling real-time analysis and personalized insights for improved health monitoring and management of type 1 diabetes in older adults.
Journey mapping
Current State Model
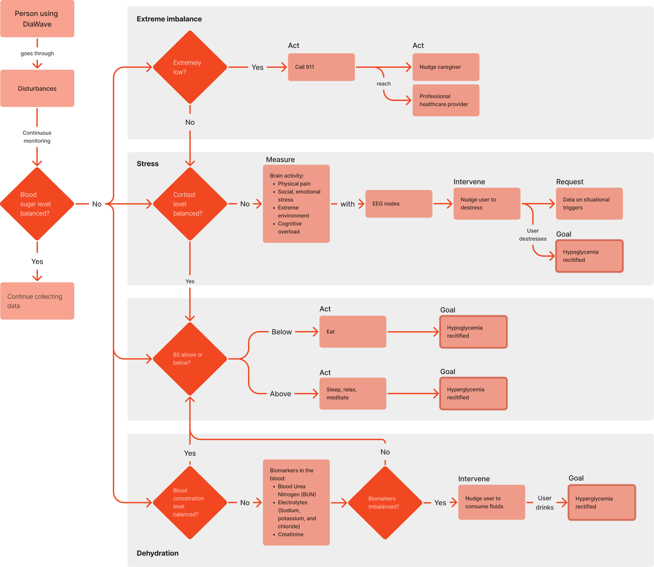
The case currently identifies only the blood sugar level imbalances. However, there are several contributors to the imbalance of blood sugar levels.
Future State Model
Product design
The wearable
A tangible product that monitors body chemistry to painlessly delivery data to a user-facing application.
The digital application
Information architecture
The bridge
Mapping the system of how the wearable collects and transfers data to the application which further analyses and visualizes it.
Nudging user through ambient notifications to take actionable's.
Visualizing data points and generating AI-powered patterns that are empowered through ML
Positive reinforcement to the user with transparent growth charts and gamification of small wins.
Low-fidelity paper prototyping
High Fidelity mockups
Potential Impact
Real-time monitoring of biomarkers enables early detection and intervention.
Users gain valuable insights for informed decision-making and self-management.
Healthcare providers remotely monitor patients, optimize interventions, and allocate resources efficiently.
Anonymized and aggregated data provides insights into disease progression and treatment effectiveness.
Remote monitoring and cloud connectivity improve access to specialized care for remote or underserved areas.
Other Projects